-
-
-
发送
淋浴房玻璃散单车间无纸化管理模式
淋浴房玻璃散单产品特点:
玻璃尺寸杂,孔径多,网版多。
管理难点:对技术人员依赖大,加工错误率高,效率低。
派尔软件根据客户的需求结合淋浴房玻璃的生产特性,专门开发了一套适合淋浴房散单的管理软件,按“片”管理的模式,客户通过软件的运行后,直接效果减少5个人以上,实现车间无纸化办公,具体节点控制效果如下:

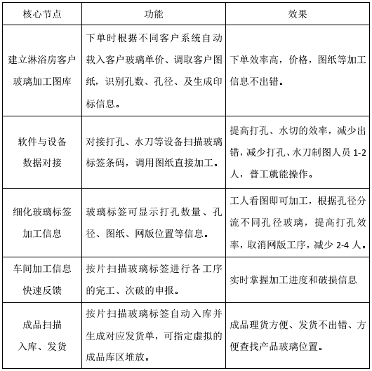
一、淋浴房客户玻璃加工图库孔、缺绘制

根据不同客户,不同类型玻璃建立相应的图库,后期根据不同的下单尺寸,图形会自适应。
区别于市面上其他的制图软件,参数化制图,输入玻璃外框尺寸,孔距、孔径等相关参数自动生成对应图形,一图多用,打孔机、水切割等设备都能调用。
二、EXCEL格式订单导入系统,对应加工图纸、玻璃价格自动匹配
支持任意EXCEL的格式导入,或按软件提供的模块样式导入。
EXCEL玻璃订单一键导入,图号自动匹配,识别孔径、孔数,选择对应网版信息,提高下单的效率,减少出错。
可根据不同的客户设置玻璃加工单价,下单时可以自动载入玻璃对应价格,避免下单价格出错。
三、扫描玻璃标签报进度、报破损,看图加工
扫描片标签条码,工序电脑显示当前玻璃图形,看图即可加工,提交就能上报完成情况。支持跳工序扫描。
在车间工序电脑即可完成次破的申报,明确责任班组,设备及破损原因。
各工序看标签即可知道具体的孔径、网版位置等加工信息,无需流程卡、生产任务单,真正做到车间无纸化办公。
四、对接打孔机、水刀加工设备
在打孔前扫描玻璃条码,会自动加载打孔的图形信息,无需现场画图普工即可操作,可对接各类厂家的打孔机。
在水切割前扫描玻璃条码,自动加载需要水切的图形,即可加工,可减少现场画图人员,又能确保准确率。可对接各类厂家的水刀设备。
管理出效益,有想法、有执行,提高工厂效率、减少人员,实现车间无纸化管理,派尔“淋浴房玻璃散单”系统无疑是你最佳的选择。
具体详情请咨询派尔相关人员
咨询热线:0571-87858586 87858579 13505811832
服务热线:0571-85354225
服务QQ:800172500